返回列表 发布新帖
查看: 123|回复: 0

[内江城事] 内江最新提示:即日起,调整管控政策!

60

主题

0

回帖

227

积分

沱江学徒

积分
227
发表于 2025-12-7 20:14:30 | 查看全部 |阅读模式
d1.webp





严峻!上海累计报告超2万,


疫情外溢20省


内江疾控3月29日发布健康提示:


省外归来立即报备,


主动核酸检测




新增排查18地

山西省忻州市原平市,浙江省杭州市拱墅区、湖州市安吉县、丽水市松阳县、宁波市镇海区,吉林省四平市双辽市,江苏省徐州市鼓楼区、云龙区、经开发区、铜山区、扬州市宝应县,贵州省贵阳市贵安新区,安徽省淮南市寿县、高新区,宣城市宣州区,河南省驻马店市泌阳县,湖南省娄底市涟源市,海南省万宁市



d2.webp


d3.webp



为严格落实“外防输入、内防反弹”的防控要求,有效控制和降低疫情传播风险,内江市疾控中心提示您:


重点管控措施

从即日起,调整对上海、吉林、长春来(返)内人员管控政策。



1.对上海市、吉林市、长春市中高风险地区来(返)内人员实施14天集中隔离医学观察。



2.对3月28日(含)以来上海市、吉林市、长春市除中高风险地区以外的其他地区来(返)内人员实施7天居家隔离医学观察+7天居家健康监测,居家隔离医学观察达不到条件的一律实施集中隔离。



3.对3月14日-28日期间已解除管控的上海市来(返)内人员再进行一次新冠病毒核酸检测。



4.对于上述地区居家健康监测尚不足7天的人员,一律转为居家隔离医学观察,直至离开风险地区满7天,完成后转入7天居家健康监测。



主动报备


(报备电话0832-12345)



一、省外来(返)内人员,有阳性病例报告地区旅居史、红码、黄码及与阳性病例轨迹有交集的人员,请抵达内江后2小时内主动向所在村(社区)、单位和入住酒店报备,或拨打0832-12345进行报备咨询,积极配合社区做好核酸检测、集中隔离、居家隔离、健康监测等疫情防控措施。



不主动申报、刻意隐瞒信息或拒绝接受隔离医学观察,造成疫情传播或有传播严重危险的,根据《中华人民共和国传染病防治法》《中华人民共和国刑法》等有关规定,将依法追究当事人法律责任。



d4.webp


d5.webp



d6.webp


d7.webp


d8.webp


d9.webp


d10.webp


d11.webp



二、如果您搭乘过以下交通工具,请第一时间向社区(村)、单位或入住酒店报备,配合做好各项疫情防控工作。



d12.webp


d13.webp



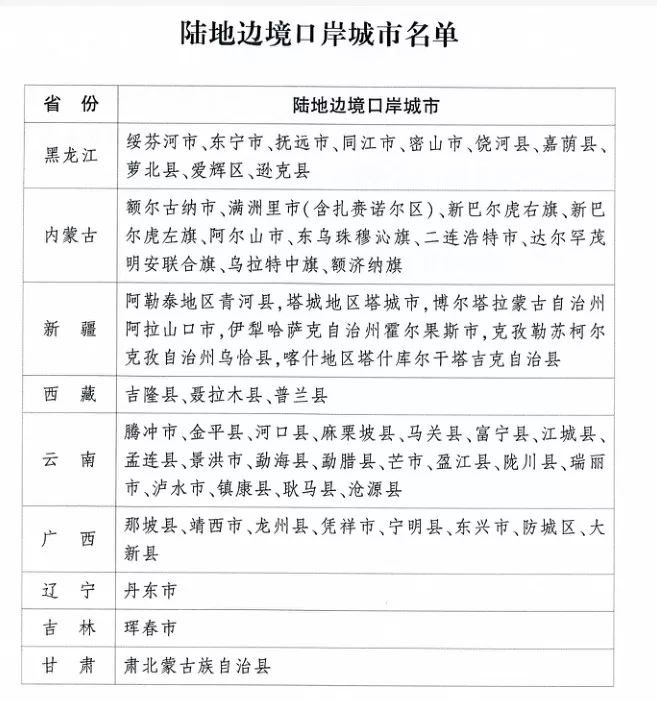
三、陆地边境口岸城市(与香港、澳门有口岸相连的除外)入(返)内人员需提供48小时内核酸检测阴性证明,陆地边境口岸城市名单见下表。



d14.webp



四、高风险岗位人员需主动报备。海关、边检、口岸、机场、进口冷链食品企业等直接接触入境人员、物品、环境的从业人员,以及集中隔离场所、定点救治医院、发热门诊等高风险岗位人员,需持48小时内核酸检测阴性证明返内,抵达后2小时需向社区村进行报备,并配合做好社区管控。



来(返)内政策小贴士



d15.webp



温馨提示

时刻绷紧思想之弦。当前国内外疫情防控形势严峻复杂,请大家继续保持高度的防护意识,绷紧疫情防控这根弦,不要存侥幸心理,记住危险源于大意。



近期要重点关注上海市,吉林省,辽宁省,河北省唐山市,福建省泉州市、莆田市、厦门市、福州市,山东省滨州市,广东省深圳市、东莞市,江苏省常州市,重庆市,陕西省西安市、安康市、宝鸡市,河南省周口市,甘肃省兰州市疫情,不前往高、中风险地区以及发生本土疫情的地区。



时刻保持个人防护意识,科学佩戴好口罩,加强手卫生,咳嗽、打喷嚏时注意遮挡,室内多通风,保持一米以上社交距离,养成良好卫生习惯。在公共交通工具、电梯等密闭场所以及人群聚集的室外场所全程规范佩戴口罩。



非必要不举办聚集性活动。按照 “谁举办、谁负责,谁组织、谁负责”的原则,严格控制场所规模及人流量,防止人员聚集。提倡家庭聚餐聚会等不超过10人,提倡 “ 喜事缓办,丧事简办,宴会不办”,确需举办的尽可能缩小活动规模。60岁及以上老年人和严重慢性病患者等人群,应尽量减少去人群聚集场所。



加强自我健康管理,如出现发热(≥37.3℃)、干咳、乏力、咽痛、鼻塞、流涕、嗅(味)觉减退、腹泻等症状,要正确佩戴口罩,及时到就近医院发热门诊就医,主动告知旅行史和接触史,就医过程中尽量避免乘坐公共交通工具。



履行单位主体责任,加强人员排查,各机关企事业单位要持续排查往来人员有无新冠肺炎病例或无症状感染者报告地区旅居史和核酸检测阳性人员密接史;加强健康管理,有发热、乏力、咳嗽等疑似症状的员工要做好防护,及时到发热门诊就诊,不要带病上班。



接种新冠疫苗。接种新冠疫苗是每个公民应尽的责任和义务,符合条件的公众都应该全程接种新冠病毒疫苗,并在完成全程免疫满6个月后及时进行加强免疫或序贯免疫。



以案为鉴


故意隐瞒行程、拒不配合流调工作,
吉林四平三人被立案侦查

3月28日,四平市流调专班在对新型冠状病毒确诊病例王某忠、王某绪和邵某英相关行程进行核实调查过程中,发现该三人存在以下违法行为:



一、王某忠故意隐瞒其到自家菜园的活动轨迹,并隐瞒其前往其姐姐王某莲家中,并与王某莲接触见面的行程;



二、王某绪、邵某英二人系王某忠父母,该二人在接受工作人员流调过程中,故意隐瞒其多次前往其女儿王某莲家中吃饭的事实。



鉴于王某忠、王某绪、邵某英三人拒不配合流调工作,故意隐瞒关键行程,引起新冠病毒传播,公安机关依据《中华人民共和国治安管理处罚法》第五十条第一款第一项之规定,对王某忠作出行政拘留十日的决定,对王某绪、邵某英作出行政拘留七日的决定,待三人治愈后执行,并对王某忠、王某绪和邵某英三人涉嫌刑事犯罪的行为立案侦查。同时,王某忠、王某绪和邵某英三人核酸检测以及治疗费用全部由个人承担。



d16.webp


d17.webp



特别提醒:省外归来(特别是从近14天内有阳性感染者的地市来返内人员)请在24小时内尽快做一次核酸检测,结果未出之前不外出,不聚集。接种新冠病毒疫苗后48小时内,如无特殊情况,暂时不要进行核酸检测,避免出现核酸检测假阳性的情况。







来源:内江疾控
免责声明:本文由网友发表或转载,不代表内江汉安堂观点和立场,不对其真实合法性负责.如有异议或侵权,请与本网站联系删除!
回复 转播

使用道具 举报

您需要登录后才可以回帖 登录 | 立即注册

本版积分规则

关灯 在本版发帖
扫一扫添加微信客服
返回顶部
快速回复 返回顶部 返回列表