设为首页
收藏本站
门户首页
Portal
内江论坛
BBS
我的圈子
Group
App下载
登录
内江汉安堂
»
内江论坛
›
互动内江
›
今日内江
›
祝贺!内江市东兴区实验小学校获四川省“三八红旗集体” ...
返回列表
发布新帖
查看:
131
|
回复:
0
[内江城事]
祝贺!内江市东兴区实验小学校获四川省“三八红旗集体”
bodo005
bodo005
当前离线
积分
222
62
主题
0
回帖
222
积分
沱江学徒
沱江学徒, 积分 222, 距离下一级还需 278 积分
沱江学徒, 积分 222, 距离下一级还需 278 积分
积分
222
+ 关注
发消息
发表于 2025-12-6 08:52:26
|
查看全部
|
阅读模式
3月29日,
四川电视台科教频道播出的1分06秒,
《内江市东兴区实验小学校
获评四川省“三八红旗集体”》
新闻报道,再次聚焦东兴区
详情一起来看看吧。
▽▽▽
内江市东兴区实验小学校创办于2017年9月,学校女教师人数占教职工总数比例的90%,女性教师构成了学校的主体,是学校工作的中坚力量,他们演绎着当代女性的职业风采,该校女教职工具有较强的政治意识,大局意识,集体意识,纪律意识,他们不忘育人初心,牢记教师使命,在教育教学工作中积极探索,勇于拼搏,积极参与学校的教育教学改革。在教育,教学,教研,科研等工作中成绩突出,并发扬敬业奉献的精神,进一步深化创建三八红旗集体的活动,促进学校素质教育的全面实施。下一步,该校女教职工将继续发扬务实肯干,刻苦钻研,用实际行动践行教书育人,爱岗敬业的精神,为中国特色社会主义建设事业做出新的贡献。
咦~
内江市东兴区实验小学校到底是哪个学校?
怎么没有听过呢?
有些亲们是不是有这样的疑惑?
让小编来为大家解惑吧~
在今年2月14日,
内江市第十三小学校高新校区正式更名为
内江市东兴区实验小学校。
一起来看看他们的正式更名通知。
致家长的一封信
——内江市第十三小学校高新校区更名为
内江市东兴区实验小学校的通知
亲爱的家长朋友:
你们好!
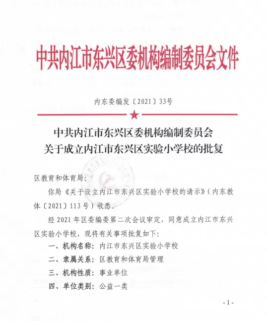
历添新岁月,春满旧山河。新年伊始,经中共内江市东兴区委机构编制委员会批准,内江市第十三小学校高新校区已独立建制并正式更名为“内江市东兴区实验小学校”。崭新的名字正象征着学校全新的面貌和征程。
建制过程中,在区委、区政府、区教体局的关怀下,内江市东兴区实验小学校见证了全体师生的共同努力,以及广大学生家长、社会人士的大力支持。借此良机,内江市东兴区实验小学校谨向一直以来关心、支持学校建设发展的各级领导、家长以及社会各界人士致以最诚挚的感谢!
建校四年以来,内江市东兴区实验小学校教师和学生数量逐年增加,教学质量也同步推进、提高,办学水平赢得社会各界广泛好评,逐渐形成了独特的校园文化、办学特色。目前,学校有教师168名,学生3000多名,教学班59个。学校开设有引领教学新风尚的智慧课堂,专业的校园足球课,创新的科学探究课,建立了内江首个校园科技馆,拥有全区唯一的校园禁毒教育基地及学校标准化食堂。在全体师生的共同努力下,学校取得了非常可喜的成绩:学校先后获得“全国校园足球特色学校”建设单位、“四川省青少年爱国主义读书教育活动示范校”、“四川省少先队工作先进集体”、“内江市后勤管理优秀学校”、“内江市三八红旗集体”、“东兴区先进基层党组织”、“东兴区教育宣传工作先进单位”、“东兴区一木环保公益行动示范学校”、“东兴区教体系统师德师风先进单位”等荣誉称号,被内江市团市委、范长江纪念馆授予“内江市红领巾小喇叭·少年话长江小小宣讲员”培训基地。
作为一所新建学校,在短短的几年时间内,内江市东兴区实验小学校的办学规模、师资力量、校园建设与学校管理都已走在全市前列。此次更名,内江市东兴区实验小学校将会在这个新起点中获取更多更好的发展机遇,辛勤耕耘,努力前行,不负你们所托。
今后,内江市东兴区实验小学校将继续坚持以德育为核心,以教学为中心,发挥学校特色,推进素质教育。让每一个孩子各得其乐、健康长大,让每一位教师各尽其才,幸福工作,为东兴区教育事业做出积极贡献。
内江市东兴区实验小学校
2022年2月14日
图 文:东兴融媒 内江市东兴区实验小学校
东兴区
,
祝贺
,
内江
,
四川
免责声明:本文由网友发表或转载,不代表内江汉安堂观点和立场,不对其真实合法性负责.如有异议或侵权,请与本网站联系删除!
回复
转播
使用道具
举报
返回列表
发布新帖
高级模式
B
Color
Image
Link
Quote
Code
Smilies
您需要登录后才可以回帖
登录
|
立即注册
本版积分规则
发表回复
回帖并转播
回帖后跳转到最后一页
浏览过的版块
教育升学
汉安茶馆
健康医疗
汽车之家
内江文旅
情感驿站
您看了很久哦,登陆下吧!
下次自动登录
忘记密码?点此找回!
登陆
新用户注册
用其它账号登录:
关闭
关灯
在本版发帖
扫一扫添加微信客服
返回顶部
快速回复
返回顶部
返回列表